
Einarbeitungskonzept für Lernende etablieren
Vorlagen und Konzepte für die Ausgestaltung
„Im Verlauf des ablaufenden Schuljahres haben wir uns intensiv damit auseinandergesetzt, wie wir die Nutzung und Einarbeitung mit den von den Lernenden mitgebrachten Geräten effizient gestalten können. Dafür haben wir einen detaillierten Fahrplan erstellt. Uns war bewusst, dass der Beschaffungsprozess in der Mittelschule möglicherweise zeitaufwendig sein könnte, und diese Erwartung hat sich bestätigt. Unser Ziel war es, dass die Schülerinnen und Schüler bis zu den Weihnachtsferien mit den Endgeräten ausgestattet sind. Im Vorfeld haben wir insbesondere im Informatikunterricht Regeln für die Nutzung während der Schul- und Unterrichtszeit erarbeitet. Wir haben zudem einen klaren und einfachen Nutzungsplan entwickelt, den alle Lernenden unterschrieben haben.”
(Bastian, Mittelschule)
„Durch das junge Alter der Fünftklässler ist für einige Schülerinen und Schüler die technische Handhabung des neuen Gerätes noch eine große Herausforderung. Daher wurden mit Einführung der 1:1-Klassen der IT-Unterricht fest in der Jahrgangsstufe verankert und dadurch Raum und Zeit im Schuljahr geschaffen, um regelmäßig mit dem digitalen Endgerät zu arbeiten. Ergänzend hat die Einführung der „Medienscouts“ dazu geführt, dass wir in Form eines Peer-to-Peer-Konzeptes Schulungstage durchführen können, welche helfen, schon zu einem frühen Zeitpunkt im Schuljahr grundlegende Fähig- und Fertigkeiten zu vermitteln. Ab der dritten Schulwoche sind die Geräte für alle unterrichtenden Lehrkräfte bei uns einsatzbereit."
(Jonas, Realschule)
"Die Ganztagsklassen werden bereits in der Jahrgangstufe 5 mit Geräten ausgestattet. Die Regelklassen starten in Jahrgangstufe 6. In der Zeitplanung werden als Fixpunkte jeweils die Klassenbildungen, die Gerätebestellung und die Geräteausgabe gesetzt. In den Ganztagsklassen werden die Geräte bereits ab Jahrgangstufe 5 zielgerichtet in den Arbeitsstunden und Lernmodulen eingesetzt. In den Regelklassen stehen weniger Stunden zur Verfügung; einzelne Anwendungen werden jedoch gezielt über den Einsatz von Tabletkoffern vorbereitet und erst zu Beginn der Jahrgangstufe 6 der Fokus auf die neuen Geräte aufgespielt.
Beim Start in der Jahrgangsstufe 5 wird sehr zeitnah nach Anmeldung und damit abgeschlossener Klassenbildung bestellt. Baldige Elterninformationen sind hierfür wichtig. Die oft limitierenden Lieferzeiten fallen damit auch in die Sommerferien und die digitalen Endgeräte sind damit im Normalfall zum Schuljahresbeginn einsatzbereit. Die Geräte werden jedoch bewusst erst im Dezember ausgegeben. Der Schulstart an der neuen Schulart wird bewusst ohne Geräte gestaltet, um eine Überforderung der Kinder zu vermeiden. Die Einführung der Geräte im Unterricht kann damit gut strukturiert vorbereitet werden.
Für den frühen Start in der Jahrgangstufe 6 kann die Vorbereitung der Gerätebestellung bereits im März erfolgen, da die Klassen nicht neu zusammengesetzt werden und die Eltern sehr rechtzeitig informiert werden können. Die Geräte sind dann im Normalfall bereits Ende des Schuljahres geliefert. Die Geräte werden aber bewusst erst zu Beginn des neuen Schuljahres ausgegeben, damit sie als Arbeitsgeräte wahrgenommen werden. Zudem können in Ruhe alle Konfigurationen finalisiert werden. Der Start verläuft dann für alle Beteiligten möglichst reibungslos.“
(Sebastian, Gymnasium)
„Die Planung der Elternabende an unserer Schule wurde bereits im Schuljahr 2021/2022 durchgeführt, sodass wir die Eltern der neuen 5. Klasse schon in der ersten Schulwoche informieren konnten. Zudem haben wir die Erziehungsberechtigten über unsere Schulhomepage zusätzlich unterrichtet. Dort war ein detaillierter zeitlicher Fahrplan einsehbar. Die Termine der Elternabende, die Bestellphase für die schülereigenen Geräte, die Fristen für Anträge sowie der Beginn der Nutzung dieser Geräte waren übersichtlich in tabellarischer Form dargestellt.”
(Bastian, Mittelschule)
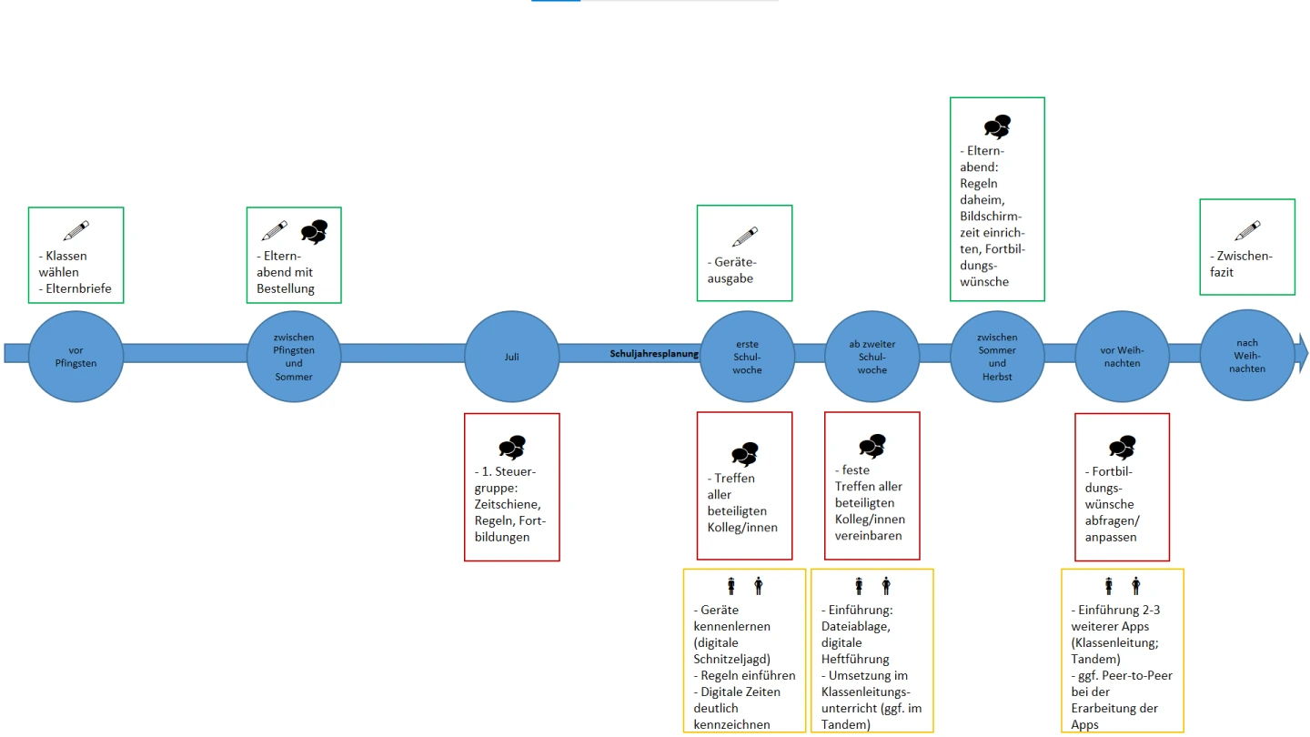
„Auf der Ebene der Elternarbeit ist es wichtig, unsere Elternschaft frühzeitig über die 1:1-Ausstattung und die anfallenden Kosten zu informieren. Der erste Elternabend findet im Idealfall zwischen den Pfingst- und Sommerferien statt. Dieser dient dazu, mit den Eltern gemeinsam die Anträge auszufüllen, um so einen reibungslosen Bestellprozess gewährleisten und die Geräte in der ersten Schulwoche ausgeben zu können.
Bereits vor den Sommerferien sollten die Klassenleitungen feststehen, deren Klassen im kommenden Schuljahr eine 1:1-Ausstattung erhalten. Ein Treffen aller Beteiligten vor Ende des Schuljahres ist sinnvoll, um erste Rahmenbedingungen anzusprechen. Im gesamten Schuljahresverlauf finden regelmäßige Austauschtreffen statt, um alle Kolleginnen und Kollegen ‚mitzunehmen‘ und auf mögliche Schwierigkeiten frühzeitig gemeinsam reagieren zu können.
Die Schülerinnen und Schüler erhalten das digitale Endgerät in der ersten Schulwoche. Danach gilt das Motto: ‚weniger ist mehr‘. Die Einführung in das Gerät und dessen Funktionen sowie das Kennenlernen einzelner Apps, das Führen digitaler Hefte sowie die Dateiablage erfolgen langsam und schrittweise. Im Idealfall erfolgt die Einführung im Tandem. Mit dieser stückweise Hinführung haben wir in allen Klassen hervorragende Erfahrungen gemacht.“
(Stephan, Sonderpädagogisches Förderzentrum)
Vorlagen und Konzepte für die Ausgestaltung
Tipps und Vorlagen zur Prozessgestaltung