
Gemeinsames Qualitätsverständnis für Unterricht mit digitalen Medien entwickeln
Vorschläge zur Zielfindung
Sie haben sich darauf geeinigt, verlässliche Rahmenbedingungen für die Arbeit mit mobilen Endgeräten zu etablieren. Jetzt geht es darum, dem Kollegium den gemeinsamen Fahrplan zur Realisierung der einzelnen Schritte aufzuzeigen. In diesem Beitrag erhalten Sie Ideen für die Durchführung und inhaltliche Umsetzung einer Besprechung für die beteiligten Lehrkräfte.
Verlässliche Rahmenbedingungen an der Schule zu etablieren und deren Einhaltung aufrecht zu erhalten, stellt eine herausfordernde Aufgabe dar. Daher sollten zunächst Ziele für eine Besprechung mit dem gesamten Kollegium festgelegt werden. Ein gemeinsamer Austausch z.B. im Rahmen einer Konferenz bietet zum einen die Möglichkeit, alle unterrichtenden Lehrkräfte, Schulbegleiter und weitere Fachkräfte umfassend über alle Einzelschritte zu informieren. Auch Termine, die alle betreffen, können so koordiniert sowie die pädagogischen Rahmenbedingungen vorgestellt werden. Zum anderen bietet das Gespräch die Chance, die Vorteile des Vorhabens hervorzuheben und eventuelle Unsicherheiten zu klären, sowie eine Identifikation der Schulgemeinschaft mit der Erweiterung zu fördern, sodass die Bereitschaft entsteht, sich zusammen den neuen Aufgaben zu stellen.
Mögliche Ziele einer gemeinsamen Besprechung sind dabei:
organisatorische Rahmenbedingungen klären (organisatorisches Nutzungskonzept, Ausleihsystem etc.)
Rolle, Funktion und Aufgaben von Personen und Gremien klären
pädagogische Rahmenbedingungen klären (Nutzungsregeln, Workflow etc.)
Sicherheit geben für die neuen Aufgaben durch gemeinsam entwickelte Maßnahmen (Einarbeitungskonzept, Elternabende etc.)
über die Verteilung der Aufgaben und Verantwortlichkeiten informieren sowie Ansprechpersonen benennen
klare Absprachen zu Schwerpunkten der gemeinsamen unterrichtlichen und erzieherischen Arbeit in der Schule treffen
Transparenz und Verbesserung des Informationsflusses gewährleisten
sich über Grundsätze und Schwerpunkte der gemeinsamen unterrichtlichen und erzieherischen Arbeit in der Schule verständigen
Teamgedanken stärken
Störungen der Prozesse von außen abfangen und das Entwicklungsvorhaben wertschätzend nach innen tragen
Erste konzeptionelle Vorüberlegungen wurden bereits durch das Medienkonzeptteam bestehend aus beispielsweise motivierten Lehrkräften, Systemadministratoren, Teilen der Steuergruppe, Mitgliedern der Schulleitung und evtl. Elternbeiratsmitgliedern getätigt. Dann ist es jetzt an der Zeit, eine Besprechung für die Lehrkräfte zu planen, welche in den betroffenen Klassen unterrichten werden. Wichtig ist hierbei, im Vorfeld die Terminierung frühzeitig mit allen Beteiligten abzusprechen, um Kollisionen mit anderen wichtigen schulischen Veranstaltungen zu vermeiden. Denkbar wäre, die Einladung bereits im Schuljahr zuvor oder beispielsweise in der Schulanfangskonferenz auszusprechen. Der Abstand zwischen Implementierung der Endgeräte und Besprechung sollte in keinem Fall zu groß werden. Die Dauer der Konferenz ist abhängig von der Fülle der zu besprechenden Punkte, welche je nach Förderschwerpunkt, jeweiliger Ausstattung und Vorerfahrungen stark voneinander abweichen kann. In jedem Fall ist es ratsam, einen Zeitpuffer für eine längere Fragerunde am Ende einzuplanen.
Im Folgenden erhalten Sie Beispiele von Besprechungen, die an einzelnen Pilotschulen durchgeführt wurden.
Diese Mustertagesordnung können Sie als Vorlage für die Erstellung einer an die eigenen Bedürfnisse angepasste Tagesordnung nutzen:
Agenda/Tagesordnung
Allgemeine Hinweise zur Arbeit in den Klassen mit einer erweiterten Ausstattung
SchiLF (Technische Einführung, Vorstellung von zentralen (Lern-) Plattformen)
Medienerziehung: Regeleinführung und Regelumsetzung
Rahmenvereinbarungen (z.B. Heftführung usw.)
Technisch-pädagogische Anlaufstellen für Lehrkräfte und Lernende
Ablauf der ersten Schulwochen / Zeitplanung
Erziehungspartnerschaft
Ausblick (Fortbildungen, Termine, Schulungen der Schülerinnen und Schüler)
Fragerunde
Ein Reflexionsbaustein innerhalb einer Konferenz hat mehrere Vorteile. Zum einen wird der frontale Vortragsstil unterbrochen und die Lehrkräfte werden zum Mitmachen und Mitdenken angeregt. Zum anderen ist es durch Leitfragen möglich, sich individueller Stärken aber auch Entwicklungsfelder bewusst zu werden und so gezielter Hilfeangebote wahrzunehmen.
Welche Ziele verfolge ich mit der Verwendung des Tablets in meinem eigenen Unterricht?
Kann ich meine „klassischen“ Unterrichtsstrukturen und „bewährte“ Handlungsmuster hinterfragen, überdenken und verändern?
In welchem Umfang und in welchen Bereichen brauche ich Unterstützung durch Kolleginnen und Kollegen, die Projektleitung, die Schulleitung?
In welchen Bereichen der „Technik“ kenne ich mich bereits aus, in welchen nicht?
Eine Tagesordnung spannt den Handlungsrahmen auf und gibt eine Orientierung über die zu besprechenden Punkte der Konferenz.
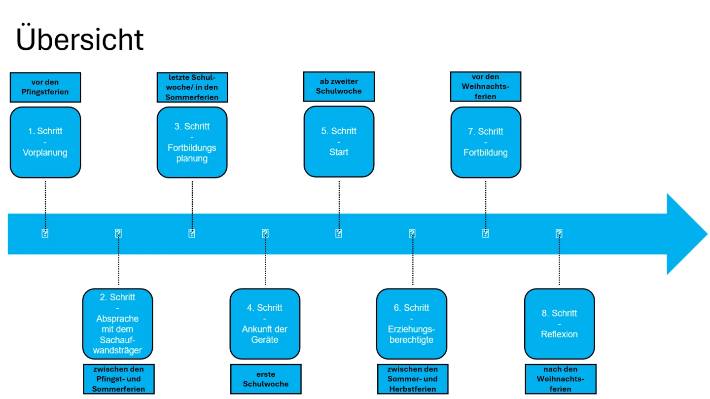
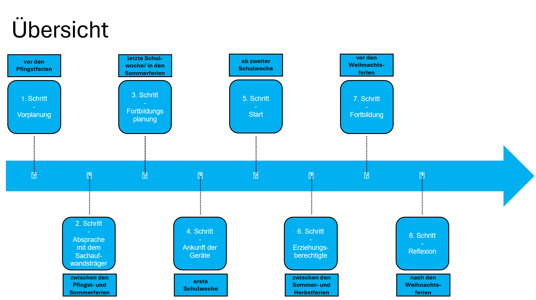
Mittels eines Zeitstrahles wird die schrittweise Einführung der Nutzung von digitalen Endgeräten aufgezeigt und ein Orientierungsrahmen für die jeweilige Vor- und Nachbereitung der Schritte dargestellt.
Anhand eines festgelegten und immer wiederkehrenden Plans für das Schuljahr, wird Orientierung für die Lehrenden, im Ablauf und in möglichen Unterstützungsstrukturen gegeben.
Mit Hilfe einer digitalen Pinnwand können sowohl die Zeitplanung als auch getroffene Absprachen vorgestellt werden. Auch gibt sie die Möglichkeit eines direkten Austausches und flexibler Ergänzung um Best Practices Beispiele.
Eine Tagesordnung spannt den Handlungsrahmen auf und gibt eine Orientierung über die zu besprechenden Punkte der Konferenz.
Mittels eines Zeitstrahles wird die schrittweise Einführung der Nutzung von digitalen Endgeräten aufgezeigt und ein Orientierungsrahmen für die jeweilige Vor- und Nachbereitung der Schritte dargestellt.
Anhand eines festgelegten und immer wiederkehrenden Plans für das Schuljahr, wird Orientierung für die Lehrenden, im Ablauf und in möglichen Unterstützungsstrukturen gegeben.
Mit Hilfe einer digitalen Pinnwand können sowohl die Zeitplanung als auch getroffene Absprachen vorgestellt werden. Auch gibt sie die Möglichkeit eines direkten Austausches und flexibler Ergänzung um Best Practices Beispiele.
Eine Tagesordnung spannt den Handlungsrahmen auf und gibt eine Orientierung über die zu besprechenden Punkte der Konferenz.
Mittels eines Zeitstrahles wird die schrittweise Einführung der Nutzung von digitalen Endgeräten aufgezeigt und ein Orientierungsrahmen für die jeweilige Vor- und Nachbereitung der Schritte dargestellt.
Anhand eines festgelegten und immer wiederkehrenden Plans für das Schuljahr, wird Orientierung für die Lehrenden, im Ablauf und in möglichen Unterstützungsstrukturen gegeben.
Mit Hilfe einer digitalen Pinnwand können sowohl die Zeitplanung als auch getroffene Absprachen vorgestellt werden. Auch gibt sie die Möglichkeit eines direkten Austausches und flexibler Ergänzung um Best Practices Beispiele.
Vorschläge zur Zielfindung
Impulse zur Ausgestaltung